成人网

研究生教育

当前位置: 成人网 - 人才培养 - 研究生教育 - 正文

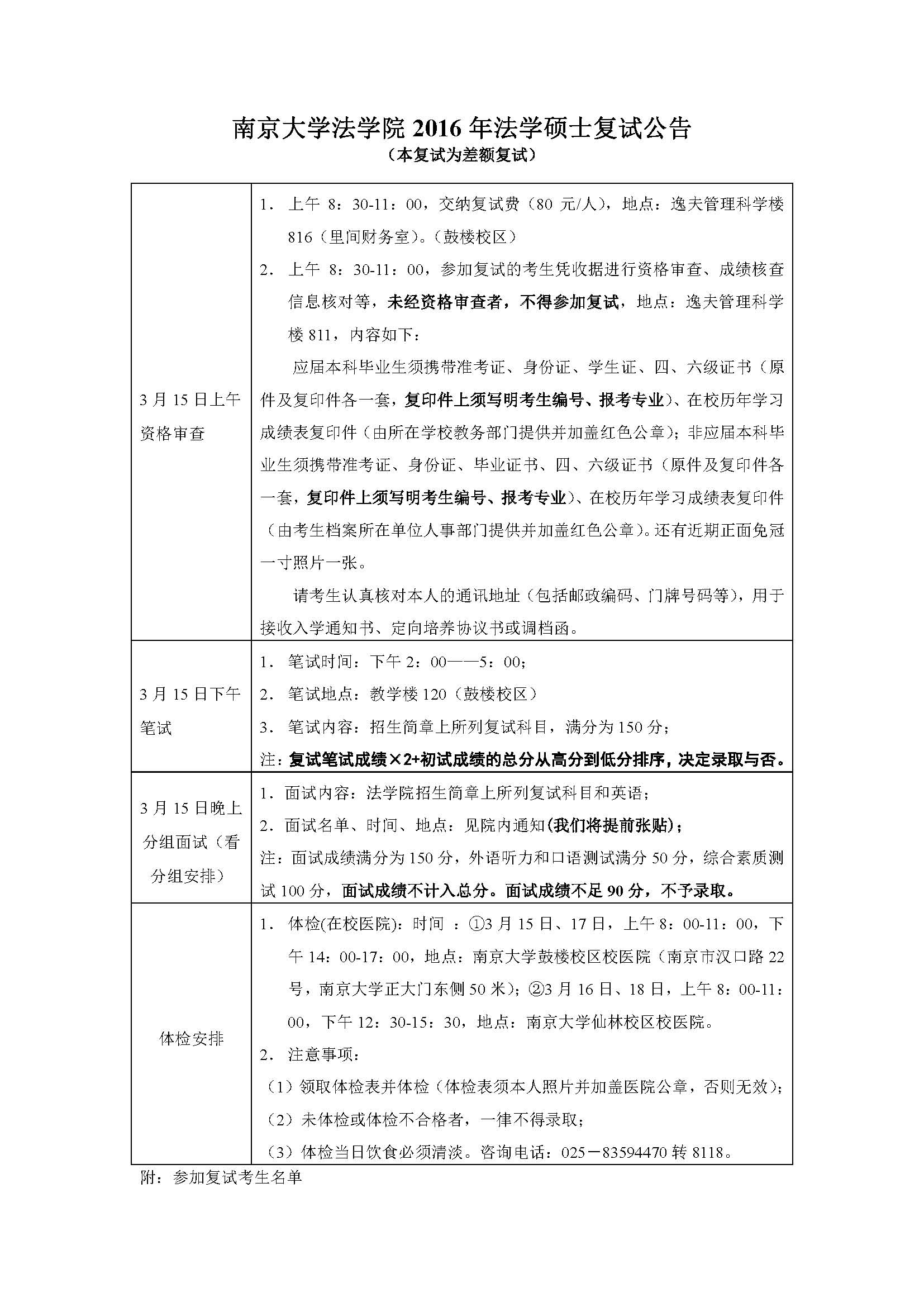
成人网 2016年法学硕士复试公告及参加复试考生名单

2016-03-09 15:11:14浏览